こんにちは、スマートトーマスです。
悪魔に取り憑かれたカルト教団員から逃げながら儀式を完遂するサバイバルホラーゲーム「DEVOUR」の精神科施設を攻略していきます。
MAP
概要
悪魔に取り憑かれたカルト教団員を止めるため、マップ内にあるアイテムを集めて儀式を完遂するのが目的です。進行度と共に敵の強度・速度が増していくため、事前準備と咄嗟の判断が肝心です。
精神科施設は地上3階・地下1階の精神科病棟が舞台となっています。ゴミ箱から放たれたラットを残飯で捕獲し、ヒューズを使って電気ショックを与えることで儀式が進行します。
攻略
ゲーム開始~モリー始動まで
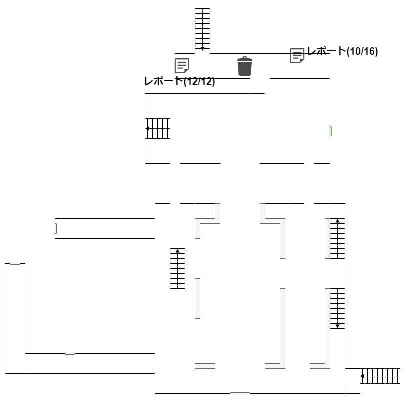
マップ





手順
- クリップボードに書かれたレポートを読みながら、通路を進む
- 4月4日
- 8月31日
- 1月1日
- 5月1日
- 個室にある病棟の鍵を入手
- 左下の階段を上り、病棟の鍵を使って中に入る
- 入ってすぐ上の通路に進み、ゴミ箱を倒す

- 近くのクリップボードのレポートを読む
- 10月16日
- 12月12日
- 階段を下り、クリップボードのレポートを読む
- 1月19日
- 最後のレポート
- ヒューズを取り、ヒューズボックスに差す

- レバーを引くと手術台のモリーが消える

※ヒューズは地下室で使用します(モリー用1個+ネズミ用10個の計11個)。そのため、モリーを起動するまでに地下室にできるだけ集めておくと、攻略がしやすいです。
儀式
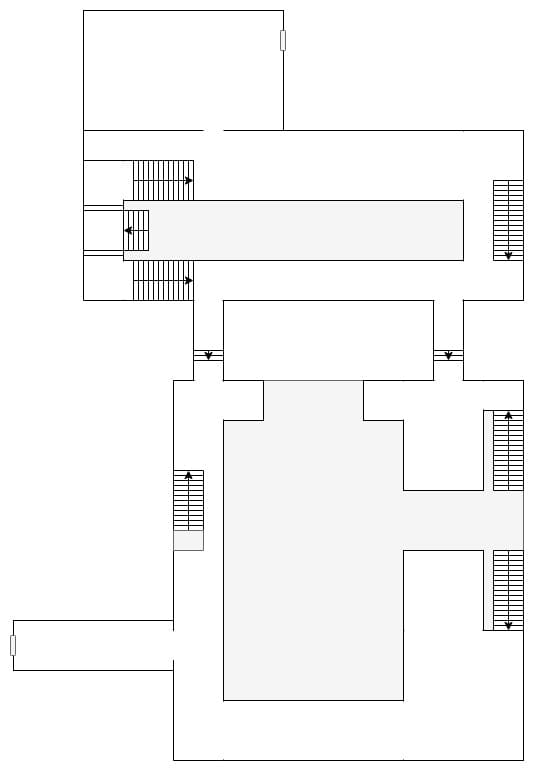
マップ





手順
- マップ内を回って、下記をこなす
- ヒューズと残飯を必要数集めて、地下のヒューズボックス付近に置く ※ヒューズは1個セットしておく。
- ランダムな鍵を収集し、部屋を開けておく

- 1階
- 食料庫
- 2階
- 医務室
- 所長室
- 所長のベッドルーム
- 3階
- 西寮
- 東寮
- 地下
- 監房
- 治療部屋
- 遺体安置所
- 1階
- ゴミ箱を倒し、ラットを解放する
- ラットを残飯を使って捕獲する

- ラットを手術台にセットし、レバーを操作する


- ヒューズをセットし、ラットを手術台に置く、レバーを操作を計10回繰り返せばクリア
※ヒューズのセットはガソリンと違い、セットに時間はかかりません。また、レバー操作で電気ショックが開始するので、ラットも事前にセット可能です(セットしたら逃げはしない)。
※ボス敵のモリーはアナ同様、移動速度が極端に遅い鎮静状態、プレイヤーを高速で追いかけてくる追跡状態、UVライトでのスタンが効かなくなる赤い目状態を切り替えながら徘徊しています。接近されるとライトが点滅するので、できるだけ早く離れたほうが安全です。



※雑魚敵の受刑者は動きは遅いですが体が比較的大きく、2-3階の廊下だと道を塞がれるので早めに除去しておきましょう。

※2階の所長室の穴は、1階のレポートの中間地点付近に下りることができます。敵追跡時の緊急回避や、地下室に近いので運搬ルートとしても使いどころがあります。

アイテム
残飯

ラットの近くに置くと、ラットが食べ始めるため捕まえることが可能になります。地下室周辺以外の各部屋に点在しているので、ヒューズ回収後は拾っておきましょう。
ヒューズ

電気ショックを起動するために必要なアイテム。モリー始動前は4-5個、それ以降は計10個以上がランダム配置されるので、事前に集めておくようにしましょう。
ラット
ラットを捕まえた状態。手術台に使用するとラットを設置できます。アイテム交換や投棄、敵にやられた場合は放してしまい、徘徊するラットに戻ってしまうので注意。
救急箱
協力プレイ時、敵に捕まりダウンしたプレイヤーを回復させるアイテム。
UVライト
照射することで、モリーをスタン・受刑者を消滅させることができるアイテム。
バッテリー

UVライトのバッテリー残量を回復させる。
端切れ

マップ内に点在し、回収すると実績解除できる。