こんにちは、スマートトーマスです。
「Poppy Playtime Chapter4」Part2を攻略していきます。
廃墟となったおもちゃ工場を赴いた主人公が、動き出したマスコットキャラクター達に襲い掛かられるサバイバルホラーゲームです。
Chapter
概要

廃墟のおもちゃ工場を舞台としたホラーゲームです。そこかしこに放棄された可愛らしいおもちゃの残骸が恐怖を誘う抜群の雰囲気と、Grab Packを使った謎解きパズル要素が特徴です。
Chapter4はChapter3でCatnapを倒し、リフトで下降した先に広がる下層が舞台です。
Part2ではPrisonでのドーイとの出会いからヤーナビ戦までを解説します。本Chapterのメインキャラクターである「ドーイ・ザ・ドーマン」と進めていく謎解きから始まり、Chapter4屈指の難易度を誇るステルス戦「vsヤーナビ」が待ち構えています。
攻略時は進行状況に応じ、自動的にセーブが入る仕様のため、安心して先に進むことができます。
攻略
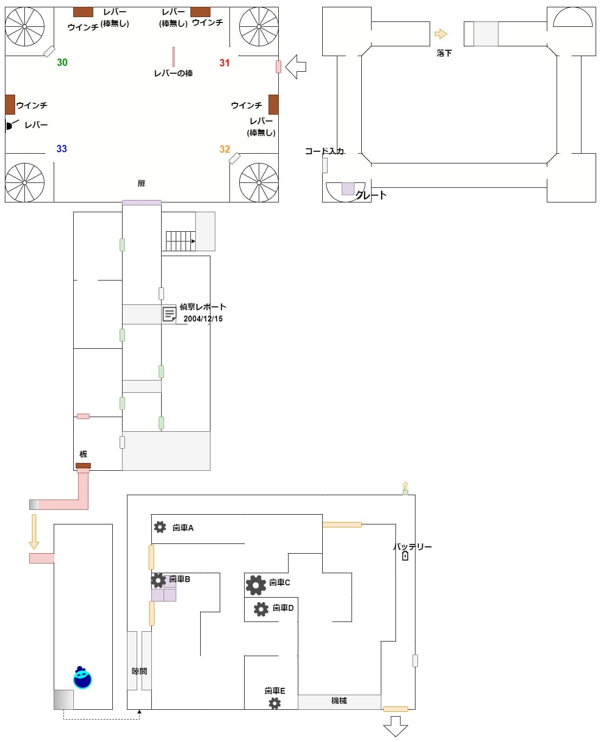
PRISON④
マップ




手順
- 右上のガラスが割れている所から入って少し進むと、イベントが発生する


- ドーイが向かった方向の天井にあるハンドルを掴んで上る

- 右下の部屋(取調室)に入るとドーイのコメントがある
- 右上→左上の部屋を通って廊下に出る
- すぐ左の部屋でVHSを入手する

- 下に行き、部屋を回り込んで上の部屋に入る
- クレートを退かして左の部屋に入り、VHSを視聴する

- 下の長い部屋に入り、右下の入り口へ棒を掴んで壊して入る

- ドーイの足場を渡って進み、洞窟を通り抜ける


- 足場が切れている箇所はジャンプで跳び越えて進み、壁の切れ目を屈んで越える
- 監獄の庭の扉を解放
- 中央上あたりに落ちているレバーの棒を拾い、すぐ近くのレバーにセットする


- ドーイがレバーの棒を1階の中央付近に落とすので、拾ってレバーにセットする

- 右上の塔を上り、右下を経由して左下の部屋に移動する

- コード入力をする




- ホワイトボードのヒント(色の順番)と四方の塔の色、数字をもとに導き出す
- 塔の色
- 30=緑
- 31=赤
- 32=黄色
- 33=青
- 色の順番に従い、青(3)緑(0)黄色(2)赤(1)が正解
- 開いたロッカーでレバーの棒を入手する

- クレートを掴んで退かし、螺旋階段から降りる

- レバーに棒をセットし、各ウインチの鎖を扉にそれぞれ引っ掛ける


- レバーを4つ下ろせば扉が開く


- 中央上あたりに落ちているレバーの棒を拾い、すぐ近くのレバーにセットする
- 下に進み、途中の部屋の机にある偵察レポート:2004年12月15日を回収

- さらに進んで板を剥がしてかがんで壁の隙間を通る

- ダクトを進んで出た先でドーイと会話

- 穴から下りて通路を進み、差し出されたバッテリーを取って差込口に挿入する

- 扉が開くので、中に入って歯車を集める





- 歯車セット

- 動いている歯車は先が潰れているタイプなので先が尖ったタイプが正解、かつサイズ的にABEは合わないので、右はCが正解
- 真ん中はCと噛み合うDが正解
- 左はサイズ的にBが正解
- 右下の扉が開くので先に進む
- 厨房の棚の間を屈んで抜けて、謎めいた手紙を回収

- 左下の部屋に行き、ミートフックのレバーの棒を入手


- レバーにセットし、フックを冷蔵庫にかけてレバーを下ろす

- 右の通路を進むとイベント


- 移動した先近くの棚にVHSがあるので回収

- シャワー室を通り抜けて、セーフヘイブンに入る

SAFE HAVEN①
マップ


手順
- イベント後、ドーイに近づく

- ドーイについて発電機の近くに行き会話

- 左上の通路から医務室に入る
- 上の棚に置いてあるプロジェクト概要:「セーフヘイブン」を回収

- 下の部屋に入ってビデオデッキでVHSを視聴する ※セーフヘイブン到着前に入手したVHS

- 上に戻ってベッドの下のVHSを取り、少し手前のビデオデッキで視聴する


- 崩れた壁から洞窟に出る
NO MAN'S LAND①
マップ




手順
- 途中でポピーとドーイの会話が聞こえてくるので聞く

- 水路を右に進み、リフトに乗って移動する

- リフトから降りて研究施設の機械の上にある被験者1322Cレポート(マシュー・ハラード)を回収

- 左の棚でVHSを回収し、右上のビデオデッキで視聴する ※ドーイのパネルが右の壁にあります。



- 右下の扉から出ると、オーリーから電話がかかってくる
- 上に進んでテントの中から偵察レポート:2005年1月10日を回収する

- 電気回路パズル








- 線路を右に進み、カート(Barry)を掴んで上の停止位置まで運ぶ
- ポール①のストッパーが外れるので、下の停止位置まで運ぶ
- ポール②のストッパーが外れるので、中央の停止位置まで運ぶ
- 電源から手を繋ぎ、ポール①・ポール②に引っ掛けた上で給電レシーバまで繋ぐ
- 扉が開くので上に進み、クレーンの鎖を掴んで奥に跳ぶ

- 正面の扉の両脇にあるスキャナにブルーハンド・レッドハンドを接続するとヤーナビが出現する


- 左の扉が開くので、隙間を通り抜ける

NO MAN'S LAND②
マップ



手順
- 滑り落ちた先から右下に移動し、電源回路のレバーを下ろす

- 電源スイッチに戻り、1回押す

- ②のシャッターが開くので、落ちているコンベア室の鍵を入手する

- ヤーナビが来るので、隠れる ※近くの方は見つかりやすいので、シャッターを開けておいて右端の隠れ場所を使ったほうが安全です。


- カードリーダーにコンベア室の鍵を使用し、電源スイッチを1回押して、奥の扉も開く


- 奥に入るとベルトコンベアになっていて、流される
- ベルトコンベアの先が粉砕機になっているので、天井のハンドルを掴んで越える


- 左下の部屋のレバー1を下ろす ※以降ヤーナビが徘徊するようになります。

- ヤーナビ戦①
- 電源スイッチAを2回押して(③の状態)右・下のシャッターを開け、下に移動する ※レバー1付近の隠れ場所は高確率でやられるので注意

- ブルーハンドスキャナを操作(3秒程度)して下の施設を開放する ※片側操作でもう一方も開放されます。

- 奥の階段を下りて、レバー2を下ろす

- 施設内が起動するので、すぐ近くのハンドスキャナー1にブルーハンドを接続する ※待ち時間が長く(15秒程度)、音にヤーナビが引き寄せされるので、接続後右上の窪地に隠れる

- ハンドスキャナーの音にヤーナビが引き寄せられるので待ってから下の隙間を通り抜ける

- 音を確認し、ヤーナビが一旦退場してから走って2階のハンドスキャナー2まで移動する
- ハンドスキャナー2に接続した後、繋いだまま下の隙間付近まで移動する
※ヤーナビがハンドスキャナーまで来るため



- 同様に、ヤーナビが退場している間にハンドスキャナー3に接続して下の隙間付近で待つ


- 3つのハンドスキャナーが完了したら、ヤーナビの隙を突いて上のエリアに戻る
- 中央右辺りにある隙間に隠れながら、電源スイッチAを2回押して②の状態に変更する ※隠れている地点の近くにある装置に電気が流れた状態

- 装置のボタンを押すと電源スイッチBに電気が流れるようになる ※この時点でセーブが更新されます。

- 電源スイッチBを押すと右上のエリアが開放される

- 右上エリアの右下の部屋に入り、プロバガンダのチラシを回収し、2F電源室の鍵を入手する


- シャッターの下を掴んで開いて通路に出る

- 鍵差込口に2F電源室の鍵を差し、レバーを下ろして電源室に入る

- 隙間を抜けて、椅子の上にある青いカードキーを入手 ※セーブ

- レバー3を下ろすと電源室の左下のシャッターが開くので外に出る ※同時に電源スイッチDの下側にあるシャッターも開きます。


- 電源スイッチDを1回押して、カードリーダーに電気を流す

- カードリーダーに青いカードキーを使用して、電源スイッチBを経由し電源スイッチCに電気を流す


- 電源スイッチCを1回押して、左のシャッターを開く ※左の部屋に入ったタイミングでヤーナビが一旦退場します。

- 電源スイッチAを2回押して(③の状態)右・下のシャッターを開け、下に移動する ※レバー1付近の隠れ場所は高確率でやられるので注意
- レバー4を下ろす

- 上の扉が開くので進み、ブルーハンドとレッドハンドのスキャナを実行すると、ヤーナビが背後から出現する

- ヤーナビ戦②




- 開始は扉に近づいておくようにする ※下側に寄っているとヤーナビ出現直後にやられる
- 一本道なので走って通り抜ける
- 通路が切れているところに来たら、上を見て鎖にどちらかの手で掴まる ※飛ぶ操作は自動的に行われます。
- ブルーハンドスキャナを動作させ、奥の部屋のカプセルに入る


※ヤーナビ戦①で隠れ場所はあまり頼りにならないため、距離を取るよう意識すること、ヤーナビが通れない隙間を利用するのが重要です。特に施設のハンドスキャナー1付近の隙間は、発見されたとしても逆側に移動すれば迂回路が長く追跡を忘れてしまうようなので強い印象です。(アップデート後は隠れ場所も有効活用できるようになりました。)
※ヤーナビは頻繁にシャッターを開けてエリアを移動します。シャッターから別エリアに退場して一定時間は走っても影響ないようなので、行動のチャンスとなります。但し、次の入場位置次第では思わぬ急襲を受けることになります。